各县市区人民政府,岳阳经济技术开发区、城陵矶新港区、南湖新区、屈原管理区,市直各单位,中央、省属驻岳各单位:
现将《岳阳市集体土地征收与房屋拆迁补偿安置办法》印发给你们,请认真贯彻执行。
岳阳市人民政府
2023年8月7日
(此件主动公开)
岳阳市集体土地征收与房屋拆迁补偿安置办法
第一章 总 则
第一条 为规范集体土地征收与房屋拆迁补偿安置行为,维护被征地农村集体经济组织及其成员、其他权利人的合法权益,根据《中华人民共和国土地管理法》《中华人民共和国土地管理法实施条例》《湖南省实施〈中华人民共和国土地管理法〉办法》等规定,结合本市实际,制定本办法。
第二条 本市行政区域内集体土地征收与房屋拆迁补偿安置工作(以下简称征收工作)适用本办法。
农村集体经济组织成员成建制转为城镇居民后,其原有集体土地征收与房屋拆迁补偿安置,按照本办法执行。
非农建设经依法批准使用国有农场、林场、牧场、渔场土地,以及乡(镇)村公共设施、公益事业建设使用本集体经济组织以外的集体所有土地,其补偿标准参照本办法执行。
国务院、省人民政府对公路、铁路、水利水电工程等基础设施项目建设涉及集体土地征收与房屋拆迁补偿安置另有规定的,从其规定。
第三条 市人民政府统一领导本市行政区域内的征收工作。
县(市、区)人民政府负责本行政区域内的土地征收工作,其确定的土地征收实施机构负责具体实施。
管委会承担辖区内集体土地征收工作具体事务。相关公告、决定等文书,管委会拟定后,由土地征收范围所属行政区人民政府作出(以下相关条文均按此执行,不再特别说明)。
第四条 县(市、区)人民政府(管委会)应当执行集体土地征收与房屋拆迁补偿安置法律法规和政策,依照权限依法履行以下职责:
(一)宣传集体土地征收与房屋拆迁补偿安置法律法规和政策;
(二)发布征收土地预公告,组织开展征收土地现状调查、社会稳定风险评估;
(三)公告征地拆迁补偿安置方案,组织召开征地拆迁补偿安置方案听证会;
(四)组织有关部门办理补偿登记,编制资金概算,签订补偿协议;
(五)收到征地批准文件后,发布征收土地公告、组织支付征地补偿费用、作出征地补偿安置决定并组织实施,对拒不交出土地、腾地的,依法申请人民法院强制执行;
(六)负责落实被征地农民的生产、生活安置和信访维稳工作;
(七)负责征收工作人员的廉政责任考核,管理分配征地拆迁工作经费;
(八)负责对被征地农村集体经济组织分配使用征地补偿款等情况实施监管,并督促其将分配使用等情况纳入村务公开内容;
(九)建立征收工作联席会议制度,研究处理征收工作中的重大难点问题;
(十)其他有关事项处理。
第五条 自然资源部门是征收工作的主管部门,负责征收工作的指导、监督和管理,履行以下职责:
(一)贯彻执行集体土地征收与房屋拆迁补偿安置的法律法规和政策,完善征收工作规章制度;
(二)审查本级财政出资项目的征拆资金概算报告并出具意见;
(三)按照本级政府规定,设立经财政部门批准的征拆资金专户,对征地拆迁项目的资金进行归集与拨付,专款专用;
(四)会同本级财政、审计部门监督征地拆迁补偿安置资金使用情况;
(五)监督检查征地拆迁政策落实、安置补偿到位情况;
(六)对征收工作进行业务指导,组织开展征收工作人员业务培训;
(七)处理与征收工作相关的其他事项。
第六条 财政、司法、住建、市场监管、税务、农业农村、林业、水利、民政、公安、人社、卫健、发改、审计等有关部门,按照各自职责共同做好征收工作。
第七条 坚持依法征收和阳光征收,按照公开、公平、公正的原则,规范征收程序,建立征收工作信息公开制度。
第八条 县(市、区)人民政府(管委会)对在征收工作中作出重要贡献的单位和个人可以依法依规给予奖励。
第二章 实施程序
第九条 县(市、区)人民政府为了公共利益需要,依法对本行政区域内的项目建设发布征收土地预公告。
第十条 拟征收集体所有土地的,由县(市、区)人民政府在拟征收土地所在的乡镇(街道)政务公开栏和村务(社区)公开栏,以及村(居)民小组显著位置公开发布征收土地预公告,预公告时间不少于10个工作日。
征收土地预公告应当包括征收范围、征收目的、土地征收实施机构、开展土地现状调查的安排等内容。
第十一条 在发布征收土地预公告的同时,土地征收实施机构应当书面通知当地公安、自然资源、市场监管、住建、农业农村、林业等有关部门以及乡镇(街道)、村(居)委会等单位,自公告之日起,在拟征收土地范围内暂停办理下列事项:
(一)新批宅基地和其他建设用地;
(二)审批改建、扩建房屋或其他建(构)筑物,办理不动产登记;
(三)改变房屋与土地用途,或者以拟被拆迁房屋为经营场所办理市场主体登记和发证手续;
(四)办理休闲农庄、林木种苗基地、野生动物驯养繁殖基地、特种养殖等相关手续;
(五)办理《农村土地承包经营权证》《农村土地经营权证》《农村土地经营权抵押登记他项权证》;
(六)其他有碍征收工作的手续。
暂停办理期限自征收土地预公告发布之日起,一般不得超过12个月。
暂停办理期限内,擅自办理的相关手续,不得作为土地征收与房屋拆迁补偿安置的依据。因擅自办理相关手续给他人造成损失的,由相关责任单位和责任人依法承担责任。
第十二条 自征收土地预公告发布之日起,任何单位和个人不得在拟征收范围内抢栽抢建。违反规定在拟征收范围内改变土地利用现状、抢种林木、抢建建筑物(构筑物、设施)、抢装饰(修)等,一律不予补偿。
第十三条 征收土地预公告发布后,土地征收实施机构应当充分利用最新年度国土变更调查和不动产登记成果,进行土地现状调查工作。土地现状调查应当查明土地的位置、权属、地类、面积,以及农村住宅、其他地上附着物和青苗等的权属、种类、数量等情况。
土地征收实施机构可以委托具有资质的专业机构对拟拆迁房屋进行实地测量,绘制平面图,并出具房屋结构、房屋层数、建筑面积等技术报告。土地征收实施机构根据相关权利证书记载,并结合房屋实际情况,对房屋类别、功能予以确认,建立被拆迁房屋四至彩色照片档案并保存。
拟征收土地现状调查结果由被征收土地所有权人盖章确认及三名以上具有代表性的被征地农民签字见证,并附签字农民身份证复印件和联系电话;拟征收土地上农村住宅、青苗和其他地上附着物调查结果由附着物所有权人、使用权人签字确认。不同意签字或者因客观原因无法签字的,可以对调查结果予以公证或者采取摄影、摄像等方式固定相关证据。拟征收土地现状调查结果公示应当不少于5个工作日。
第十四条 县(市、区)人民政府(管委会)应对拟征收行为进行社会稳定风险评估,社会稳定风险评估报告应当载明拟征收土地概况、用途、所在村组和其他利害关系人的意见等,明确社会稳定风险点和风险等级,提出风险防范措施和处置预案。
第十五条 县(市、区)人民政府(管委会)应当依据社会稳定风险评估结果,结合土地现状调查情况,组织自然资源、财政、农业农村、人社等有关部门,拟定征地补偿安置方案。
征地补偿安置方案应当包括征收范围、土地现状、征收目的、补偿方式和标准、安置对象、安置方式、社会保障、办理补偿登记的方式和期限、异议反馈渠道等内容。
第十六条 征地补偿安置方案拟定后,县(市、区)人民政府应当在拟征收土地所在的乡镇(街道)政务公开栏和村务(社区)公开栏以及村(居)民小组显著位置予以公告,公告时间不少于30日。
第十七条 在征地补偿安置方案公告期内,有下列情形之一的,县(市、区)人民政府(管委会)应当在公告期满后15日内组织听证。征地补偿安置方案确需修改的,应当组织修改,并由县(市、区)人民政府重新公布,公布时间不少于5个工作日:
(一)二分之一以上被征地的农村集体经济组织成员认为征地补偿安置方案不符合法律、法规规定的;
(二)被征地农村集体经济组织或者被征地农村集体经济组织成员或者利害关系人申请听证且符合听证相关规定的。
第十八条 被征拆人应当在征地补偿安置方案公告的规定期限内,持公告要求的材料到指定地点进行补偿登记。未在规定期限内登记的,以公示的土地现状调查结果作为征地补偿安置依据。
第十九条 县(市、区)人民政府(管委会)应当组织有关部门对拟拆迁房屋的合法性、拟安置人员资格依法进行审查认定。
县(市、区)人民政府(管委会)对市财政出资项目拟拆迁房屋的合法性认定结果,应当报市自然资源部门复核、备案。
第二十条 土地征收实施机构应当编制集体土地征收与房屋拆迁补偿安置资金概算报告,报同级自然资源部门审查。自然资源部门受理后,应当在10个工作日内出具审查意见,报同级财政部门备案。
市财政出资项目由县市区自然资源部门对集体土地征收与房屋拆迁补偿安置资金概算报告出具初审意见,报市自然资源部门审核。市自然资源部门受理后,应当在10个工作日内出具批复意见,报市财政部门备案。
第二十一条 土地征收实施机构应与被征拆人签订征地补偿安置协议,征地补偿安置协议应当约定征地补偿费用的金额、支付期限、方式,交付土地的期限、条件等。
对未签订征地补偿安置协议的,由土地征收实施机构拟定征地补偿安置告知书并依法送达被征拆人,告知书应当告知拟被征收土地、房屋、其他地上附着物的面积、权属、补偿标准、金额、方式等,保障其知情权。
第二十二条 征收土地申请经依法批准后,县(市、区)人民政府应当自收到征地批准文件之日起15个工作日内,在拟征收土地所在的乡镇(街道)政务公开栏和村务(社区)公开栏以及村(居)民小组显著位置发布征收土地公告。公告应当载明批准征地机关、批准文号、征收土地的批准用途、权属、范围、面积以及征地补偿标准、征收时间等。
县(市、区)人民政府应当自发布征收土地公告后3个月内,对已经签订征地补偿安置协议的,将征地补偿费用足额支付到位;对未签订征地补偿安置协议的,应当作出征地补偿安置决定并依法送达后,将所涉及的征地补偿费用存入指定银行账户。
发布征收土地公告前,不得动工建设。
第二十三条 征地拆迁补偿款足额支付后,被征拆人应当按期交出土地、腾地。被征拆人在规定或者约定的期限内拒不交出土地、腾地的,由所在县(市、区)人民政府责令限期交出土地、腾地;逾期不交出土地、腾地的,依法申请人民法院强制执行。
第二十四条 房屋拆迁补偿安置完成后,土地征收实施机构应当收回不动产权属证书,并向不动产登记机构依法申请办理注销登记;确实无法收回的,由不动产登记机构依法在其门户网站或者当地公开发行的报刊上公告作废。
对部分土地被征收的,依法办理变更登记。
第二十五条 在集体土地上的征收补偿安置工作完成后,县(市、区)人民政府(管委会)应当组织相关部门完成净地举证,将土地纳入土地储备库,并完成资料归档工作。
第三章 土地征收补偿
第二十六条 征地补偿费按照省人民政府公布的征地补偿标准及市人民政府的相关规定执行,其中10%的征地补偿费用于被征地农民社会保障,划入被征地农民社会保障资金财政专户。
土地征收按照土地勘测定界技术报告书确定的土地分类面积实施补偿。
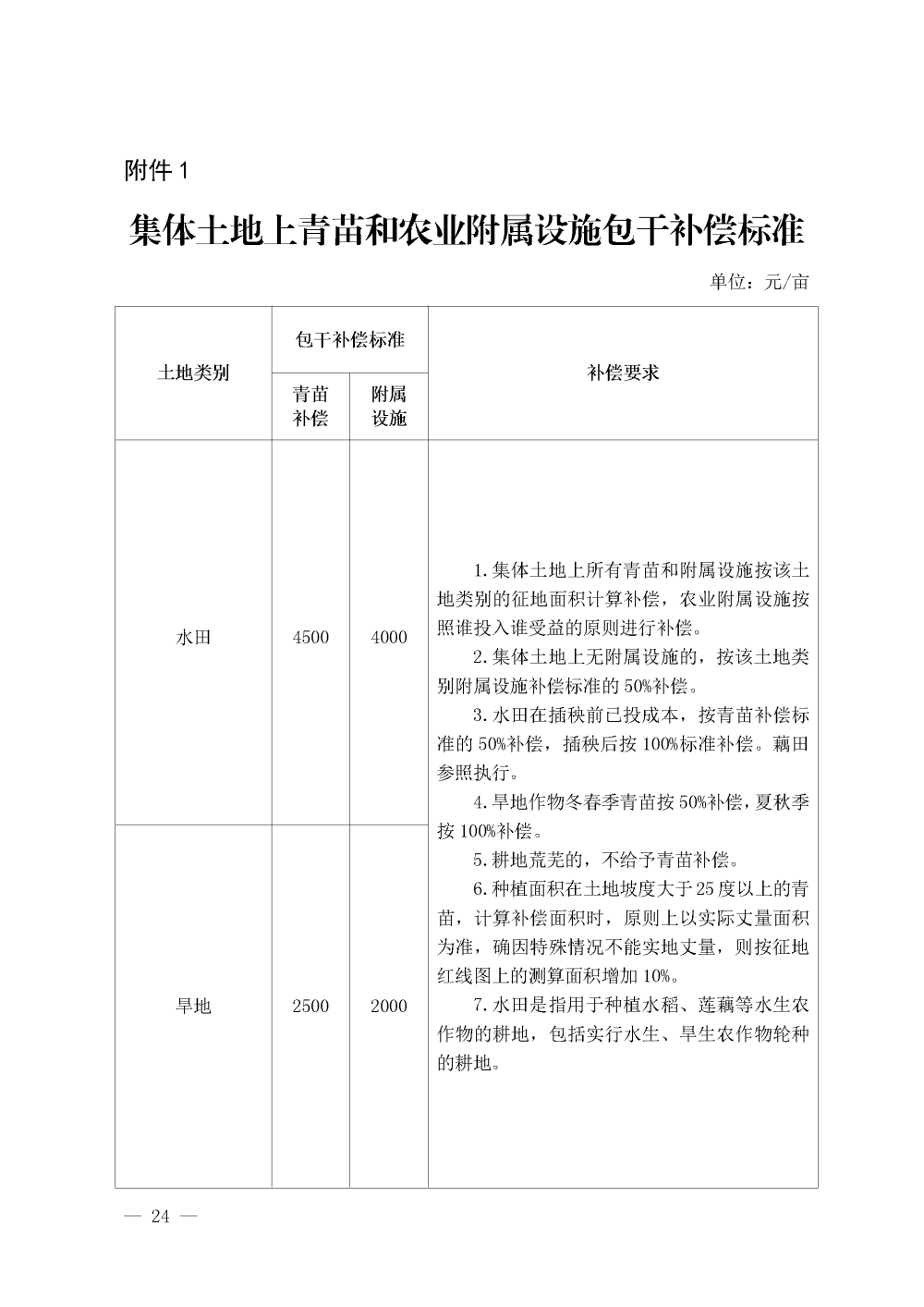
第二十七条 征收土地上的青苗和农业附属设施按《集体土地上青苗和农业附属设施包干补偿标准》(附件1)给予补偿,但宅基地及其他集体建设用地除外。
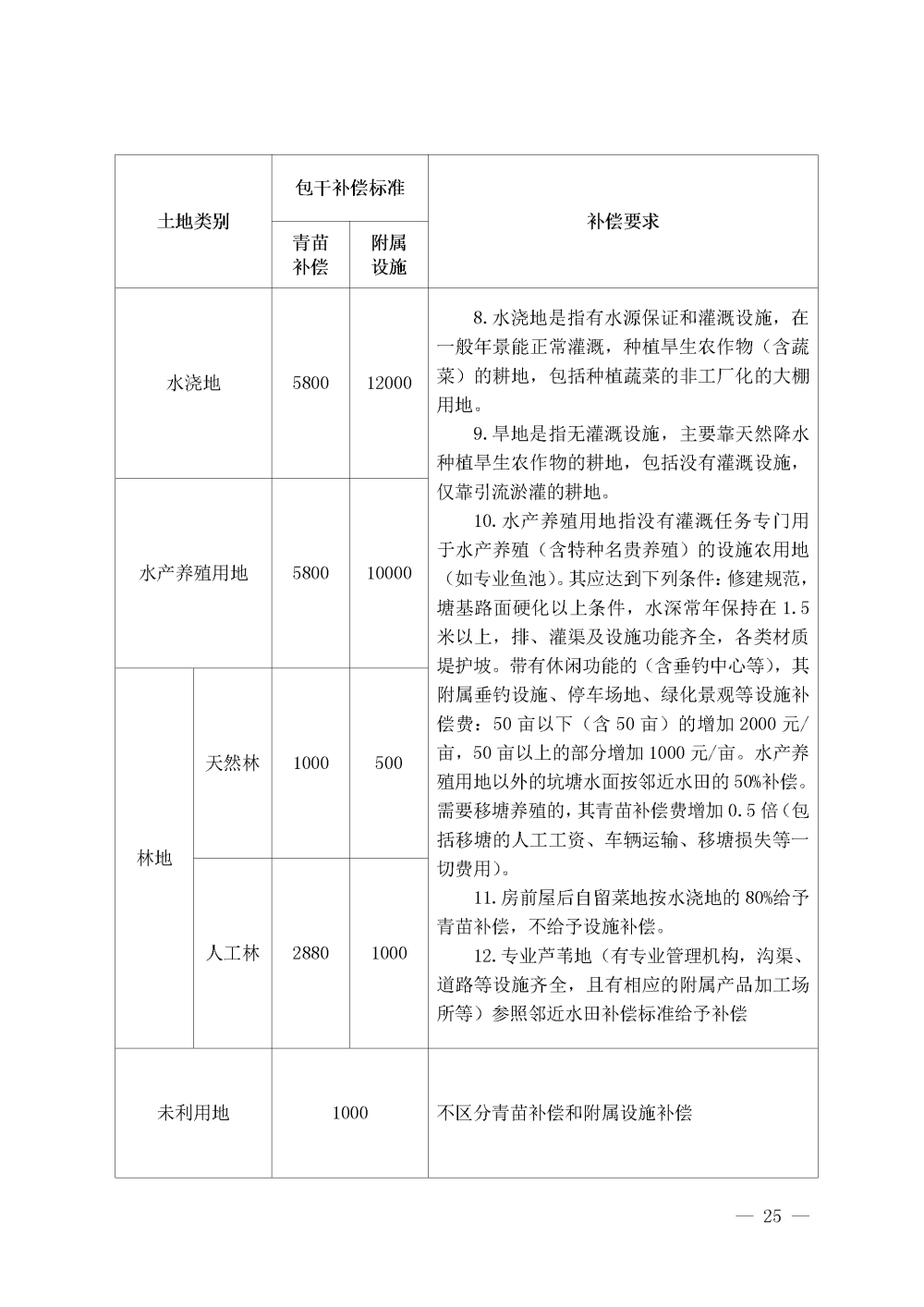
征收林业、农业农村、市场监管等部门依法批准的苗木、花卉等基地,按《苗木、花卉补偿标准》(附件2)给予补偿。
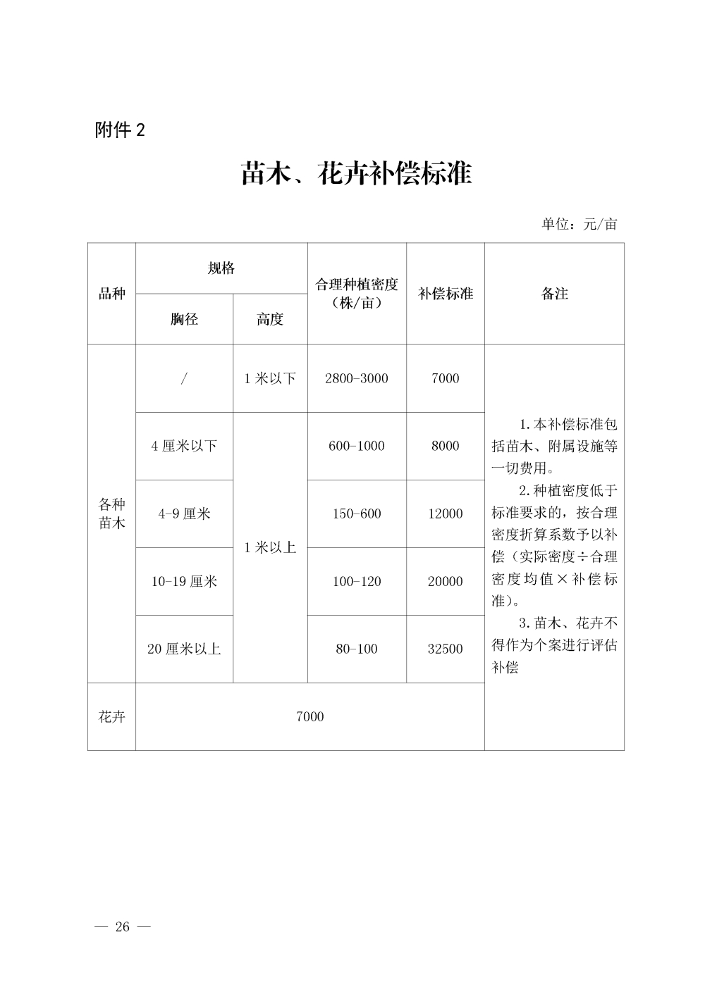
征收果园、茶园等青苗按《果园、茶园青苗补偿标准》(附件3)给予补偿。
第二十八条 征收土地范围内的坟墓需要迁移的,由土地征收实施机构发布迁坟公告,组织有关部门核实后按《坟墓迁移补偿标准》(附件4)给予迁坟补偿。
第二十九条 被征收的灌溉水塘按照水利部门要求必须重建的,以核准的正常蓄水面积为计算面积,按25000元/亩(含原水塘附属设施补偿)的标准向拥有水塘所有权的农村集体经济组织支付造塘费。
第三十条 征收土地的征地补偿费统一支付给被征收土地所有权人,由被征收土地所有权人负责分配使用。征收土地的地上附着物及青苗补偿费直接补偿给地上附着物及青苗的所有权人。
第三十一条 被征地的农村集体经济组织应当将征收土地的补偿费用的收支和分配情况向本集体经济组织的成员公布,接受监督。
乡镇人民政府(街道办事处)、县(市、区)农业农村和财政部门应当对农村集体经济组织分配使用征地补偿费等情况进行监督。
第四章 房屋拆迁补偿
第三十二条 县(市、区)人民政府(管委会)应当组织农业农村、自然资源、公安、住建等有关部门,根据农村宅基地、农村住房管理的相关规定,对拟拆迁房屋依法进行合法性认定,并在村务(社区)公开栏以及村(居)民小组显著位置予以张榜公示。
对房屋合法性认定有异议的,被征拆人应当在公示之日起7个工作日内向县(市、区)人民政府(管委会)申请复查,县(市、区)人民政府(管委会)应当组织有关部门依法审查后进行认定。
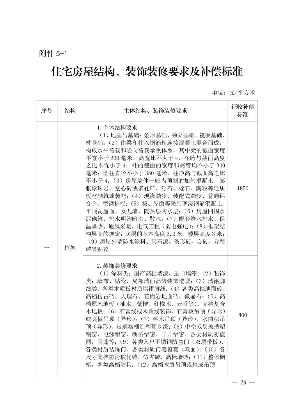
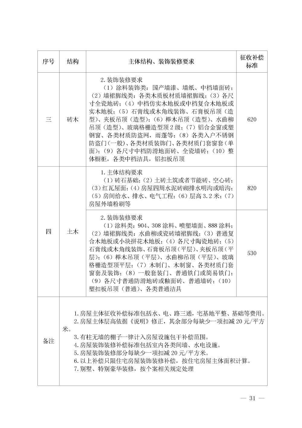
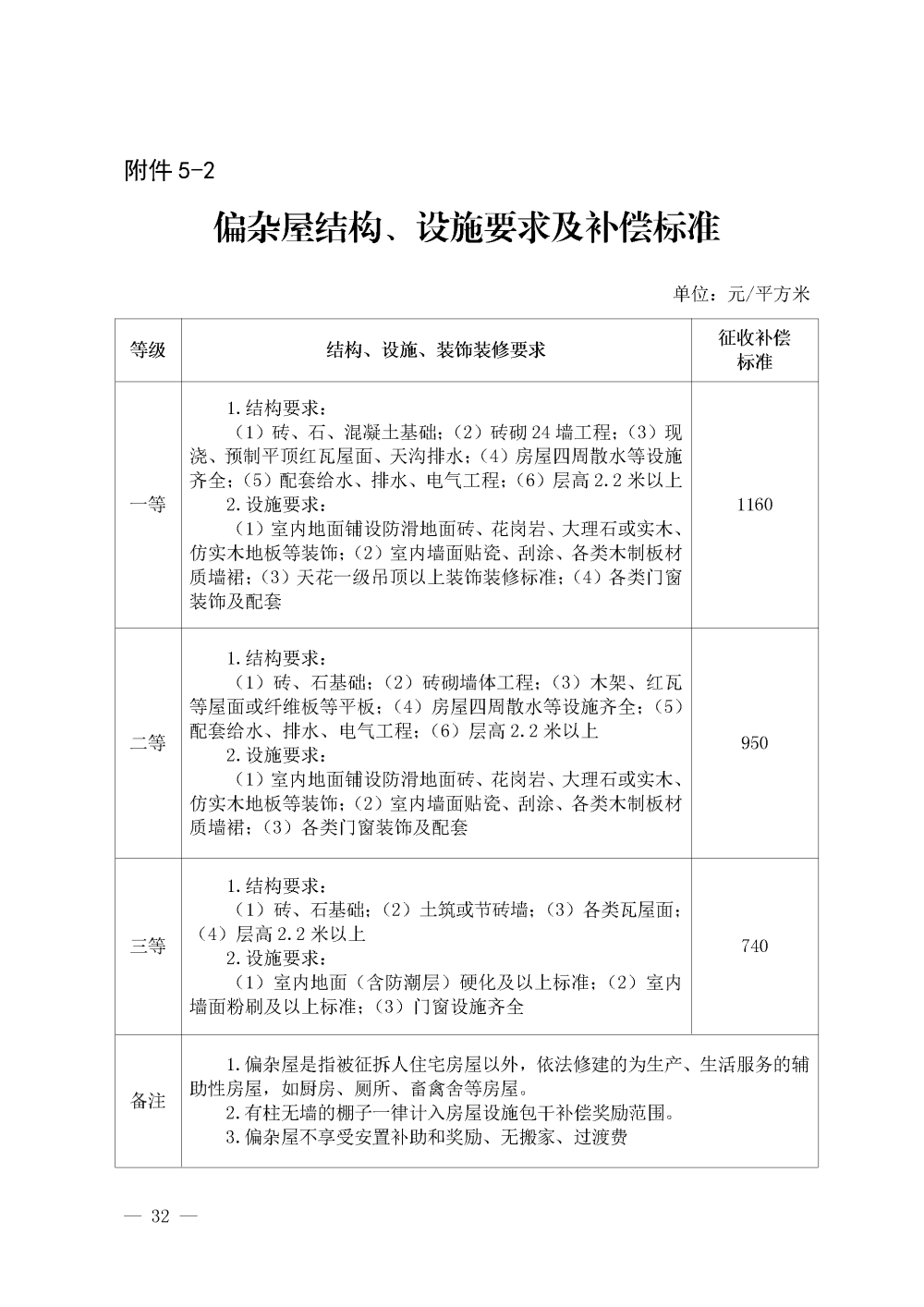
第三十三条 被拆迁合法房屋按《住宅房屋结构、装饰装修要求及补偿标准》(附件5-1)和《偏杂屋结构、设施要求及补偿标准》(附件5-2)给予补偿。
第三十四条 被拆迁合法房屋的内外附属设施按合法建筑面积给予200元/平方米的包干补偿。
第三十五条 征收集体土地时未就被征收土地上的房屋及其他不动产进行安置补偿,补偿安置时房屋所在地已纳入城市规划区范围,被征拆人请求参照执行国有土地上房屋征收补偿标准的,可以采用评估方式确定补偿标准,但应当扣除已经取得的土地补偿费。
第三十六条 在征收土地预公告发布前依法办理了集体建设用地手续、市场主体登记、纳税主体登记的企业(含预制场、砖厂、砂石场、停车场、货场、洗车场等),原办理集体建设用地手续向行政事业单位缴纳的税、费凭合法票据据实补偿。
被拆迁合法生产用房和非生产用房按《住宅房屋结构、装饰装修要求及补偿标准》(附件5-1)同等结构住宅房屋主体征收补偿标准给予补偿,补偿后不再另行进行安置。
企业设备设施搬迁后不丧失使用价值的,按评估评审结果补偿拆卸、搬运、安装费用;搬迁后丧失使用价值的,按评估评审净值给予补偿。补偿后不再另行进行安置。
因征收造成企业停产、停业的,根据企业上年度缴纳所得税确定的企业净利润数额,补偿一年的停产、停业损失。在征收土地预公告发布前已停产、停业的,不再补偿停产、停业损失。
第三十七条 村(居)民将合法住宅改为生产、营业性用房,在征收土地预公告发布前依法办理了市场主体登记且正常经营的,按《住宅房屋结构、装饰装修要求及补偿标准》(附件5-1)给予补偿,其用于生产、经营的设备设施及停产、停业损失参照本办法第三十六条进行补偿。
第三十八条 在征收土地预公告发布前依法办理了设施农用地备案手续的养殖用房,其养殖管理用房参照《住宅房屋结构、装饰装修要求及补偿标准》(附件5-1)同等结构住宅房屋主体征收补偿标准给予补偿;养殖畜禽舍参照《偏杂屋结构、设施要求及补偿标准》(附件5-2)对应等级给予补偿。同时,按照养殖用房合法建筑面积给予不超过200元/平方米的搬迁补偿(含转移费、停产损失和设施补偿等),补偿后不再另行安置,不享受搬家费、过渡费和奖励。
其他从事农业的合法生产性用房,参照《偏杂屋结构、设施要求及补偿标准》(附件5-2)对应等级给予补偿。
第三十九条 学校、医院、寺庙、教堂等公益事业用房,按《住宅房屋结构、装饰装修要求及补偿标准》(附件5-1)同等结构住宅房屋主体征收补偿标准给予补偿,补偿后不再另行安置。
第四十条 电力、通信、广播电视、给排水、燃气等设施,按评估评审结果给予补偿(法律法规另有规定的从其规定)。
第四十一条 有下列情形之一的,不予补偿:
(一)超过批准使用期限的临时建(构)筑物、有关批准文书中注明因国家建设需要应无条件拆除的临时建(构)筑物;
(二)农业生产用房、临时建(构)筑物的装饰装修;
(三)拆旧建新房屋的批准文书中明确要求按政策规定应当自行拆除而未拆除的旧房、危房及相关附属设施;
(四)已废弃的生产、生活设施;
(五)被依法认定为违法违规的建(构)筑物及附属设施。
第四十二条 被征拆人的搬家费和过渡费按《搬家、过渡费补偿标准》(附件6)给予补偿。
第四十三条 被征拆人在规定期限内签订补偿安置协议并搬家腾地的,按被拆迁房屋(临时建筑、偏杂屋以及适用本办法第四十条补偿的房屋除外)合法建筑面积给予400元/平方米的签约腾地奖励。逾期未签协议或者未搬家腾地的,不予奖励。
第四十四条 不可预见费按征拆资金概算总额(不含自购商品房补助、评估补偿费用)的5%计提,主要用于征地拆迁的司法强制执行、行政复议、行政诉讼、信访维稳、突发事件处理、困难救济、历史遗留问题处理及隐蔽、遗漏实物补偿等开支。
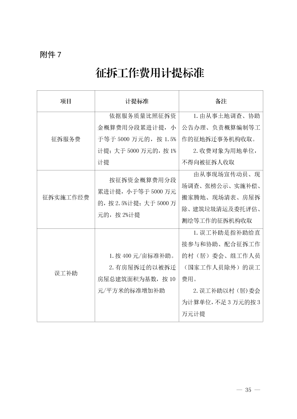
第四十五条 征拆工作经费和村(居)委会工作人员误工补助,依法依规按《征拆工作费用计提标准》(附件7)执行。
第四十六条 采用评估方式确定补偿标准的,应当依法委托具备相应评估资质的中介机构进行评估。
自然资源、住建、财政部门应加强对评估机构征收评估活动的监督管理。土地征收实施机构应当在收到评估报告之日起15日内将评估报告报有关评估行政管理部门进行评审,其中土地评估报告报自然资源部门评审,房产评估报告报住建部门评审,设施、机械设备等评估报告报财政部门评审。
未经评审的评估报告,土地征收实施机构和有关部门不得将其作为实施补偿的依据。
第五章 征收安置
第四十七条 县(市、区)人民政府(管委会)应当按照属地管理、应保尽保、先保后征、逐步提高的原则,及时将被征地农民纳入基本养老保险,筹集被征地农民社会保障资金,并按照规定列支。
被征地农民参加社会保险按照岳阳市被征地农民社会保障相关规定办理。
第四十八条 农村住宅拆迁采用重新安排宅基地建房、提供安置房、货币补偿等安置方式。
市中心城区(岳阳楼区、岳阳经济技术开发区、南湖新区,下同)国土空间规划确定的城市建设用地范围内的房屋拆迁,原则上采用提供安置房或者货币补偿安置方式,鼓励采用货币补偿安置。
第四十九条 重新安排宅基地建房是指对被征拆人的合法住宅进行补偿后,由符合条件的被征拆人在依法批准的宅基地上进行重建的安置方式。
(一)重新安排宅基地建房由土地征收实施机构按照“一户一宅”“拆一还一”原则进行实施,有关手续由县(市、区)人民政府(管委会)组织办理。
(二)重新安排宅基地的平整、通水、通电、通路及迁建房屋的超深基础由县(市、区)人民政府(管委会)统一组织实施,所涉及的费用列入征地成本。
(三)同一被征拆人有多处农村村民住宅被拆迁的,只安排一处宅基地。
(四)被征拆人符合重新安排宅基地建房条件的,按3万元/户的标准给予建房补助。
(五)不具备农村集体经济组织成员资格的,不享受重新安排宅基地建房政策。
(六)重新安排宅基地建房选址应当符合村庄规划,优先利用闲置宅基地、空闲地和其他建设用地。
第五十条 提供安置房是指对被征拆人的合法住宅房屋进行补偿后,由其选择购买政府建设或者提供的安置房的安置方式。
采用提供安置房安置方式的,具体办法由县(市、区)人民政府(管委会)自行制定,报市人民政府批准后实施。
第五十一条 货币补偿是指对被征拆人的合法住宅房屋进行补偿后,政府给予自购商品房补助,由被征拆人自行购买商品房的安置方式。
市中心城区自购商品房补助标准:
(一)按被征拆合法住宅房屋面积采用分段累进的方式给予自购商品房补助(除依法批准由两户及以上共用宅基地的住宅房屋外,以栋为单位计算补助)。
1.合法住宅房屋建筑面积不超过(含)300平方米的,按2000元/平方米给予自购商品房补助;
2.合法住宅房屋建筑面积超过300平方米的部分,按400元/平方米给予自购商品房补助。
(二)对具备安置资格的人员给予5万元/人的自购商品房补助。
(三)被征拆人签约腾地后12个月内,在市中心城区自购商品住房的,凭已网签备案的商品房买卖合同和购房发票,按其享受的前述(一)(二)项的自购商品房补助总额给予10%的购房奖励。购房奖励的发放、结算方式,由市中心城区各区人民政府(管委会)制定具体实施办法予以明确。
其他县市区自购商品房补助标准由各县(市、区)人民政府(管委会)自行制定,报市人民政府批准后实施。
自购商品房补助原则上只能用于被征拆人购买商品住房,其支付条件和方式由县(市、区)人民政府(管委会)自行确定。
实行评估补偿的住宅房屋,不享受自购商品房补助。
第五十二条 县(市、区)人民政府(管委会)应组织征收安置、公安、人社、卫健、自然资源、农业农村等有关部门以及乡镇(街道)、村(居)委会等有关单位对安置人员资格按下列规定依法进行审查认定,并予以张榜公示。
(一)安置人员资格认定截止日为征收土地公告之日。
(二)安置人员范围:
1.具有本集体经济组织成员资格,享有承包土地资格和集体财产分配权益,并履行相应义务的被拆迁合法房屋的产权人及其共同居住生活的家庭成员;
2.原属于本集体经济组织,因国家征地或村改居已农转非,未参与过房屋拆迁安置的人员;
3.原属于本集体经济组织,现正在部队服役的军人(不含军官、文职人员)、正在大中专院校就读的学生及服刑人员;
4.在以往房屋拆迁中采用重新安排宅基地安置方式的被征拆人员(包括家庭新增人员),在拆迁其原安置房屋时可计入安置人员范围;
5.法律法规和政策规定应予安置的其他人员。
(三)被拆迁合法房屋的产权人为本集体经济组织成员,属于国家提倡一对夫妻生育一个子女期间的独生子女家庭的,凭卫健部门审定的公示结果,可享受增加一人的自购商品房补助。
(四)有下列情形之一的,不计入安置人员范围:
1.在以往房屋拆迁中已进行货币补偿安置、安置房安置的人员;
2.征收土地预公告发布后,除因出生、婚嫁、军人复(转)退或者大中专院校学生毕业以及刑满释放人员等办理户口迁入之外的其他户口迁入人员;
3.国家机关、国有企事业单位正式工作人员(含离、退休人员)。
对安置人员资格审查认定结果有异议的,被征拆人应当在公示之日起7个工作日内向县(市、区)人民政府(管委会)申请复查,县(市、区)人民政府(管委会)应当组织有关部门复查核实后予以依法认定。
第五十三条 符合安置条件的孤儿、特困供养人员、军烈属、失独家庭,经县(市、区)人民政府(管委会)审核确定并经公示无异议后,另行给予5万元/户的购(建)房补助。
第六章 责任追究
第五十四条 被征拆人采取伪造、涂改不动产权属证书、户籍等材料及其他违法行为骗取补偿(助)的,应当由相关行政部门依法追回违法所得并予以处罚;构成犯罪的,依法追究其刑事责任。
第五十五条 在征收工作中,有下列情形之一的,由相关行政部门依法予以处罚;造成经济损失的,依法承担民事责任;情节严重、构成犯罪的,依法追究其刑事责任:
(一)敲诈勒索财物的;
(二)强揽工程建设的;
(三)煽动、组织或参与闹事,影响社会稳定的;
(四)阻碍征收工作,妨碍依法执行公务的;
(五)其他违法行为。
第五十六条 自然资源、农业农村、人社、发改、征收安置、民政、公安、住建、卫健等部门未按本办法规定履行职责的,由其主管部门责令改正。逾期不改正的,依法追究主管责任人员和其他直接责任人员的行政责任;造成经济损失的,依法予以赔偿。
相关工作人员在征收工作中玩忽职守、滥用职权、徇私舞弊的,依法给予行政处分;构成犯罪的,依法追究其刑事责任。
第五十七条 贪污、侵占、挪用、私分、截留、拖欠征地补偿安置费用和其他有关费用的,责令改正,追回有关款项,限期退还违法所得,对有关责任单位通报批评、给予警告;造成损失的,依法承担赔偿责任;对直接负责的主管人员和其他直接责任人员依法给予处分;构成犯罪的,依法追究刑事责任。
第七章 附 则
第五十八条 有关术语解释
(一)本办法所称管委会,是指岳阳经济技术开发区管委会、城陵矶新港区管委会、南湖新区管委会。
(二)本办法所称被征拆人,是指被征收土地的所有权人、使用权人。
(三)本办法所称集体土地上农业附属设施,是指被征收土地上建造的水利设施、道路、沟渠、桥涵、护坡、挡土墙、温室大棚以及其他为农业生产生活服务的设施。
(四)本办法所称房屋内外附属设施,是指被征拆人的房屋庭院内外所有棚屋、花卉苗木、零星果木树木、房屋楼顶、无线电发射装置和机房、各类材质围墙、挡土墙、晒谷地坪、排水管沟、机水井、进户杆线、沼气池、化粪池等生产生活配套设施以及室内外水、电、气、网等管线设施。
第五十九条 本办法有关房屋、附属设施、青苗补偿等标准,除市中心城区外,其他县(市、区)人民政府可根据当地实际情况,在不低于本办法规定标准80%的前提下,依法制定补偿标准报市人民政府审批后执行。
本办法有关房屋合法性、安置人员资格认定条件,县(市、区)人民政府(管委会)可以在本办法规定条件的基础上根据当地实际情况依法制定实施细则。
第六十条 本办法未明确或者未覆盖的征拆个案,由各县(市、区)人民政府(管委会)研究决定。涉及市财政出资的项目,县(市、区)人民政府(管委会)研究的个案处理方案应报市自然资源、财政部门审查。
第六十一条 城陵矶新港区辖区内跨岳阳楼区、云溪区的征收项目,依据行政区划界线,分别执行岳阳楼区和云溪区的集体土地征收与房屋拆迁补偿安置标准。
第六十二条 本办法自2023年8月7日起施行,有效期5年。《岳阳市人民政府关于印发〈岳阳市集体土地征收与房屋拆迁补偿安置办法〉的通知》(岳政发〔2019〕2号)同时废止。法律法规或上级文件有规定的,从其规定。
本办法施行前,已公告征地补偿、安置方案的,按公告确定的标准执行;已办理征地审批手续,但未公告征地补偿、安置方案的,按照本办法标准执行。
附件:1.集体土地上青苗和农业附属设施包干补偿标准
2.苗木、花卉补偿标准
3.果园、茶园青苗补偿标准
4.坟墓迁移补偿标准
5.住宅房屋结构、装饰装修要求及补偿标准(5-1表)、
偏杂屋结构、设施要求及补偿标准(5-2表)
6.搬家、过渡费补偿标准
7.征拆工作费用计提标准











