为统筹长江经济带交通基础设施建设,加强各种运输方式有机衔接,完善综合交通运输体系,特编制长江经济带综合立体交通走廊规划。规划期为2014—2020年。
一、规划基础
(一)现实条件。
改革开放以来,长江经济带交通基础设施建设成效显著,路网规模持续扩大,结构布局不断改善,技术水平明显提升,运输能力大幅增强,初步形成了以长江黄金水道为依托,水路、铁路、公路、民航、管道等多种运输方式协同发展的综合交通网络。
与推动长江经济带发展要求相比,综合交通网建设仍然存在较大差距,主要表现在:一是长江航运潜能尚未充分发挥,高等级航道比重不高,中上游航道梗阻问题突出,高效集疏运体系尚未形成。二是东西向铁路、公路运输能力不足,南北向通道能力紧张,向西开放的国际通道能力薄弱。三是网络结构不完善,覆盖广度不够,通达深度不足,技术等级偏低。四是各种运输方式衔接不畅,铁水、公水、空铁等尚未实现有效衔接。综合交通枢纽建设亟待加强。五是城际铁路建设滞后,城际交通网络功能不完善,不适应城镇化格局和城市群空间布局。
(二)发展要求。
依托黄金水道,推动长江经济带发展,对现代化综合交通运输体系建设提出新的更高要求。
1.为内河经济带建设提供支撑。长江经济带建设将推动产业转型升级,提升整体实力和国际竞争力,深入推进新型城镇化,形成以城市群为主体形态的城镇化格局,要求加快构建综合运输大通道,打造高效快捷的交通走廊,加快完善城际交通网络,提高运输能力和服务水平。
2.为东中西协调发展奠定基础。长江经济带横跨我国东中西三大地带,是实现区域协调发展的重要载体。促进长江经济带上中下游协调发展,要求提高东部地区交通网络畅通水平,扩大中西部地区交通网络覆盖范围,为引导要素合理流动和优化配置,缩小地区发展差距,形成优势互补、分工合作、协同发展的区域格局提供保障。
3.为陆海双向开放创造条件。长江经济带建设充分发挥沿海沿江沿边的区位优势,深化向东开放,加快向西开放,培育开放型经济新格局,全面提升对外开放水平,要求统筹推进沿海沿江港口建设,充分发挥上海国际航运中心的引领作用,加快国际运输通道建设,实现与周边国家基础设施互联互通,为海陆双向开放创造交通先行条件。
4.为生态文明建设做好示范。长江经济带是我国重要的人口密集区和产业承载区,随着经济社会快速发展,土地、能源、岸线等资源日益紧缺,生态环境压力持续增大。加强资源节约和环境保护,要求加快转变交通发展方式,节约集约利用交通运输资源,优化综合交通网络结构,发挥水运和铁路的节能环保优势,实现交通绿色低碳发展。
二、总体思路和发展目标
(一)总体思路。
按照全面建成小康社会的总体部署和推动长江经济带发展的战略要求,加快打造长江黄金水道,扩大交通网络规模,优化交通运输结构,强化各种运输方式的衔接,提升综合运输能力,率先建成网络化、标准化、智能化的综合立体交通走廊,为建设中国经济新支撑带提供有力保障。
(二)基本原则。
合理布局。区域间实现高效畅通,城市间实现快速通达,乡村实现便捷联通,城市体现公交优先,形成层次分明、覆盖广泛、功能完善的综合交通网络。
优化结构。统筹水路、铁路、公路、民航和管道发展,以提高主要通道运输能力为重点,加快水路和铁路建设,提升设施技术等级水平,强化综合交通枢纽功能,充分发挥各种运输方式的比较优势和组合效率。
适度超前。顺应经济转型升级、全面对外开放等趋势,在满足客货运输需求基础上,适当扩大运力余量,预留技术标准提升空间,加快基础设施建设,发挥交通运输基础保障和先行引导作用。
平安绿色。将安全第一、资源节约和环境保护贯穿于规划、设计、建设和运营全过程,着力提升安全性、可靠性和应急保障能力。节约集约利用土地、岸线、线位等资源,避让环境敏感区和生态脆弱区,实现安全、低碳、永续发展。
(三)发展目标。
到2020年,建成横贯东西、沟通南北、通江达海、便捷高效的长江经济带综合立体交通走廊。
——建成畅通的黄金水道。形成以上海国际航运中心为龙头、长江干线为骨干、干支流网络衔接、集疏运体系完善的长江黄金水道,高等级航道里程达到1.2万公里。
——建成高效的铁路网络。形成以沿江、沪昆高速铁路为骨架的快速铁路网和以沿江、衢(州)丽(江)、沪昆铁路为骨架的普通铁路网。
——建成便捷的公路网络。形成以沪蓉、沪渝、沪昆、杭瑞高速公路为骨架的国家高速公路网和覆盖所有县城的普通国道网,实现具备条件的乡镇、建制村通沥青(水泥)路。
——建成发达的航空网络。形成以上海国际航空枢纽和重庆、成都、昆明、贵阳、长沙、武汉、南京、杭州等区域航空枢纽为核心的民用航空网。
——基本建成区域相连的油气管网。形成以沿江干线管道为主轴,连接成渝城市群、长江中游城市群、长江三角洲城市群的油气管网。
——基本建成一体发展的城际交通网。形成以快速铁路、高速公路等为骨干的城际交通网,实现中心城市之间以及中心城市与周边城市之间1—2小时交通圈。
三、打造长江黄金水道
充分发挥长江水运运能大、成本低、能耗少等优势,加快推进长江干线航道系统治理,整治浚深下游航道,有效缓解中上游瓶颈,改善支流通航条件,优化港口功能布局,加强集疏运体系建设,打造畅通、高效、平安、绿色的黄金水道。
(一)全面推进长江干线航道系统化治理。加快实施重大航道整治工程,充分利用航道自然水深条件和信息化技术,进一步提升干线航道通航能力。下游重点实施12.5米深水航道延伸至南京工程;中游重点实施荆江河段航道整治工程,抓紧开展宜昌至安庆段航道工程模型试验研究;上游重点实施重庆至宜宾段航道整治工程,研究论证宜宾至水富段航道整治工程。

(二)统筹推进支线航道建设。积极推进航道整治和梯级渠化,提高支流航道等级,形成与长江干线有机衔接的支线网络。加快建设合裕线、信江、赣江、江汉运河、汉江、沅水、湘江、乌江、岷江等高等级航道,抓紧实施京杭运河航道建设和船闸扩能工程,系统建设长江三角洲地区高等级航道网络。研究论证金沙江攀枝花至水富、引江济淮通航和长江水系具有开发潜力航道升级改造的可能性。统筹推进其他支线航道建设。
(三)促进港口合理布局。优化港口功能,加强分工合作,积极推进专业化、规模化和现代化建设,大力发展现代航运服务业。加快上海国际航运中心、武汉长江中游航运中心、重庆长江上游航运中心和南京区域性航运物流中心建设。推进上海港、宁波—舟山港、江苏沿江港口功能提升,有序推进内河主要港口建设,完善集装箱、大宗散货、汽车滚装及江海中转运输系统。
(四)加强集疏运体系建设。以航运中心和主要港口为重点,加快铁路、高等级公路等与重要港区的连接线建设,强化集疏运服务功能,提升货物中转能力和效率,有效解决“最后一公里”问题。推进港口与沿江开发区、物流园区的通道建设,扩大港口运输服务的覆盖范围。
(五)扩大三峡枢纽通过能力。挖掘既有船闸潜力,启动三峡及葛洲坝既有船闸扩能和三峡至葛洲坝两坝间航道整治工程。加快完善公路水路无缝衔接的翻坝转运系统,大力推进铁路水路有效连接的联运系统建设,抓紧建设三峡枢纽货运分流油气管道,积极实施货源地分流。加强三峡枢纽水运新通道和葛洲坝枢纽水运配套工程前期研究工作。
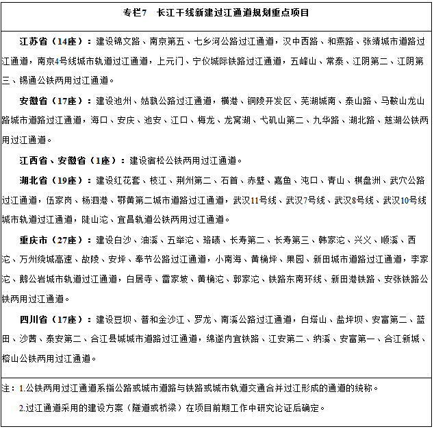
(六)增强长江干线过江能力。统筹规划、合理布局过江通道,做好隧道桥梁方案比选、洪水影响评价等论证工作,充分利用江上和水下空间,着力推进铁路、公路、城市交通合并过江,节约集约利用土地和岸线资源。优化整合渡口渡线,加强渡运安全管理。促进过江通道与长江航运、防洪安全和生态环境协调发展,实现长江两岸区域间、城市间以及城市组团间便捷顺畅连接,形成功能完善、安全可靠的过江通道系统。
四、建设综合立体交通走廊
依托长江黄金水道,统筹发展水路、铁路、公路、航空、管道等各种运输方式,加快综合交通枢纽和国际通道建设,建成衔接高效、安全便捷、绿色低碳的综合立体交通走廊,增强对长江经济带发展的战略支撑力。
(一)强化铁路运输网络。加强快速铁路建设,重点建设上海经南京、合肥、武汉、重庆至成都的沿江高速铁路和上海经杭州、南昌、长沙、贵阳至昆明的沪昆高速铁路,建设商丘经合肥至杭州、重庆至贵阳等南北向高速铁路和快速铁路,形成覆盖50万人口以上城市的快速铁路网。
加快普通铁路新建和既有线路改扩建,改扩建沿长江普通铁路。新建衢州至丽江铁路,进一步提高沪昆铁路既有运能,加快南北向铁路、中西部干线建设,加强既有铁路扩能改造,形成覆盖20万人口以上城市客货共线的普通铁路网。
(二)优化公路运输网络。积极推进国家高速公路建设。以上海至成都、上海至重庆、上海至昆明、杭州至瑞丽等国家高速公路为重点,统筹推进高速公路建设,消除省际间“断头路”,尽快形成连通20万人口以上城市、地级行政中心、重点经济区、主要港口和重要边境口岸的高速公路网络。在科学论证和规划基础上,建设必要的地方高速公路,作为国家高速公路网的延伸和补充。
加大普通国省道改造力度。加快普通国道建设,消除瓶颈路段制约,提高技术等级和安全水平,使东中部地区普通国道二级及以上公路比重达到90%以上,西部地区普通国道二级及以上公路比重达到70%以上。配套完善道路安全防护设施和交通管理设施设备。加强省际通道和连接重要口岸、旅游景区、矿产资源基地等的公路建设,实现主要港口、民航机场、铁路枢纽、重要边境口岸、省级以上工业园区基本通二级及以上公路。
(三)拓展航空运输网络。加快上海国际航空枢纽建设,强化重庆、成都、昆明、贵阳、长沙、武汉、南京、杭州等机场的区域枢纽功能,发挥南昌、合肥、宁波、温州、无锡、丽江、西双版纳等干线机场作用,完善支线机场布局,形成长江上、中、下游机场群。优化航线网络,科学论证,提高主要城市间航班密度,增加国际运输航线。深化低空空域管理改革,发展通用航空。依托空港资源,发展临空经济。
(四)完善油气管道布局。统筹规划、合理布局沿江油气管网,加快建设主干管道,配套建设输配体系和储备设施,提高原油、成品油管输比例,增加天然气供应能力。完善长江三角洲、长江中游、川渝云贵地区原油、成品油输送管道以及区域天然气管网,加快油气管道互联互通,形成以沿江干线管道为主轴,连接成渝城市群、长江中游城市群、长江三角洲城市群的油气供应保障体系。
(五)加强综合交通枢纽建设。按照“零距离换乘、无缝化衔接”要求,加快建设14个全国性综合交通枢纽(节点城市)和重要区域性综合交通枢纽(节点城市)。
加强客运枢纽一体化衔接。根据城市空间形态、旅客出行等特征,合理布局不同层次、不同功能的客运枢纽。实现城市轨道交通、地面公共交通、市郊铁路、私人交通等设施与干线铁路、城际铁路、干线公路、机场等紧密衔接。鼓励采取开放式、立体化方式建设交通枢纽,尽可能实现同站换乘。
完善货运枢纽集疏运功能。统筹货运枢纽与开发区、物流园区等的空间布局。按照“无缝化衔接”要求,建设能力匹配的公路、铁路连接线和换装设施,提高货物换装的便捷性、兼容性和安全性,降低物流成本。
加快综合交通枢纽规划工作,做好与省域城镇体系规划、城市总体规划、土地利用总体规划等的衔接与协调。统筹综合交通枢纽与产业布局、城市功能布局的关系,以综合交通枢纽为核心,协调枢纽与通道的发展。
(六)建设国际运输通道。建设孟中印缅通道、中老泰通道和中越通道,加快基础设施互联互通。推进昆明至缅甸铁路、公路和油气管道建设,形成至南亚的国际运输通道。推进昆明至越南、老挝的铁路和公路建设,形成至东南亚的国际运输通道。开发利用国际河流航运资源,建设澜沧江、红河等水路国际运输通道。配套建设与国际通道相关的基础设施,完善口岸功能。
五、加快城市群交通网络建设
以快速铁路和高速公路为骨干,以国省干线公路为补充,建设长江三角洲、长江中游、成渝、滇中和黔中城市群城际交通网络,实现城市群内中心城市之间、中心城市与周边城市之间的快速通达,完善城市公共交通和乡村交通网络,促进新型城镇化有序发展。
(一)完善长江三角洲城市群城际交通网络。打造以上海为中心,南京、杭州、合肥为副中心,城际铁路为主通道的“多三角、放射状”城际交通网络。建设以上海为中心,南京、杭州、合肥、宁波、南通为节点的“多三角”城际交通网。建设以上海为中心,连通南通、苏州、嘉兴、宁波等城市的放射状城际交通网。建设以南京为中心,连通苏州、无锡、常州、镇江、南通、泰州、扬州等城市的放射状城际交通网。建设以杭州为中心,连通绍兴、宁波、舟山、台州、湖州、嘉兴等城市的放射状城际交通网。建设以合肥为中心,连通芜湖、马鞍山、宣城、铜陵、池州、安庆、淮南、蚌埠、滁洲等城市的放射状城际交通网。实现城市群内中心城市之间以及中心城市与周边城市之间1—2小时通达。
(二)扩大长江中游城市群城际交通网络。打造长江中游城市群“三角形、放射状”城际交通网络。建设以武汉、长沙、南昌为中心,快速铁路为主通道的“三角形”城际交通网。建设以武汉为中心,连通黄石、鄂州、咸宁、宜昌、荆州、荆门、潜江、仙桃、天门、孝感、黄冈等城市的放射状城际交通网。建设以长沙为中心,连通株洲、湘潭、衡阳、娄底、岳阳、益阳、常德等城市的放射状城际交通网。建设以南昌为中心,连通九江、景德镇、鹰潭、抚州、新余、宜春、萍乡等城市的放射状城际交通网。实现武汉、长沙、南昌之间2小时通达,武汉、长沙、南昌与周边城市之间1—2小时通达。
(三)构建成渝城市群城际交通网络。打造以重庆、成都为中心的“一主轴、放射状”城际交通网络。建设以重庆至成都铁路客运专线为主通道的运输主轴,重庆中心城区连通万州、涪陵、江津、永川、合川等区(县)的放射状城际交通网,成都连通德阳、绵阳、遂宁、南充、广安、达州、资阳、内江、自贡、泸州、宜宾、乐山、眉山、雅安等城市的放射状城际交通网。实现重庆、成都之间以及与周边城市之间1—2小时通达。
(四)建设黔中、滇中城市群城际交通网络。建设以贵阳为中心,连通安顺、遵义、毕节、都匀、凯里的放射状城际交通网络,实现贵阳与周边城市之间1小时通达。建设以昆明为中心,连通曲靖、玉溪、楚雄等城市的放射状城际交通网,实现昆明与周边城市之间1小时通达。
(五)提升城市公共交通网络能力。贯彻落实公共交通优先政策,统筹城市发展与重大交通基础设施建设。有序发展城市轨道交通,上海、南京、武汉、重庆、成都等建成城市轨道交通网络,杭州、合肥、南昌、长沙、贵阳、昆明、宁波、苏州、无锡等建成城市轨道交通主骨架。充分利用现有铁路资源,积极推进市郊铁路建设。提升公共交通枢纽场站规划建设水平,基本实现大城市中心城区公共交通站点500米全覆盖,公共交通占机动化出行比例达到60%左右。强化城市主干道路建设,完善路网结构,改善微循环系统,优化交通组织,广泛应用智能交通技术,提高道路通行效率。加强静态交通管理。进一步推动城市步行和自行车交通系统建设。
(六)改善乡村交通条件。以满足农村交通需求为出发点,继续实施以通沥青(水泥)路为重点的通畅工程,加快集中连片特殊困难地区农村公路建设,形成以县城为中心,辐射乡镇,覆盖行政村的乡村公路网络,实现上中下游地区具备条件的乡镇、建制村通沥青(水泥)路率达到100%。实施县乡道改造和连通工程,提高乡村公路骨架网络质量。实施乡村公路的桥涵建设、危桥改造以及客运场站等公交配套工程,加强乡村公路的标识、标线、护栏等设施建设,提高乡村公路安全保障水平。大力发展农村客运,实现乡镇、建制村通客车率达到100%。
六、保障措施
(一)深化交通投融资体制改革。创新交通发展投融资方式,进一步完善国家投资、地方筹资、社会融资、利用外资的投融资机制。深化铁路投融资体制改革,扩大铁路发展基金募集规模,优化结构和投向。创新轨道交通导向型土地综合开发模式。完善普通公路投融资体制,建立以公共财政为基础,各级政府责任清晰、事权和支出责任相适应的投融资长效机制,加大财政性资金对普通公路建设的支持力度。继续加大中央资金对内河航道和中西部支线机场的投入。开展综合交通枢纽开发试点工作,并给予必要政策支持。
(二)拓宽交通建设融资渠道。抓紧制定鼓励包括民营资本在内的社会资本投资交通基础设施建设的政策措施,破解融资瓶颈。鼓励政策性金融机构加大对交通基础设施建设的支持力度,鼓励保险和各类融资性担保机构提供信用支持。推进经营性内河水运工程市场化融资,支持符合条件的企业通过发行债券满足城际铁路、普通公路、内河航道等建设资金需求。
(三)加快推进船型标准化。加大专项资金投入,创新金融业务和产品,鼓励开展融资租赁业务,大力推进长江干线船型标准化。积极推广应用节能环保、经济高效船舶,加快淘汰低效率高污染老旧船型;坚持安全第一,严格按照有关规定使用专业化船舶运输危险品。抓紧推广三峡船型,充分释放三峡船闸通航潜力。根据跨江桥梁净空高度、航道水深和运输需求等条件,积极发展江海直达船型,进一步提高运输效率和效益。
(四)大力发展多式联运。加快推进铁水、空铁、公水等联运发展,扩大辐射范围,提高联运比重。抓紧制定多式联运标准规范,完善运输装备技术标准体系,推广标准合同范本,统一多式联运单证。培育多式联运经营人,鼓励大型港航、铁路和公路运输企业以长江为依托开展多式联运业务,构筑长江黄金水道快捷高效的进出口货运大通道。充分发挥“渝新欧”、“蓉新欧”、“义新欧”等既有通道作用,优化整合中欧通道国际集装箱班列,打造具有国际影响力的运输平台。整合航空货运资源,加快发展现代航空物流。推动联运企业信息系统互联互通,提高联运效率。
(五)提升智能服务和安全保障水平。建立全面感知、广泛互联、深度融合、机制完善的智能航道技术体系,健全高速公路联网收费和不停车收费系统。全面推动铁路、公路、水运、民航、城市交通等客运综合服务信息平台建设,加快智能物流网络发展。提升交通行业安全监管和应急保障水平,加快建设长江干线全方位覆盖、全天候运行、具备快速反应能力的水上安全监管和应急救助体系。
(六)强化资源节约和环境保护。加强长江干线岸线管理和保护,严格水域岸线用途管制和河道管理范围内建设项目审批,探索以公开招标方式确定岸线使用人和港口岸线有偿使用办法。鼓励大型港航企业以资本为纽带整合沿江港口资源。对规划通航河流,水利水电梯级开发应同步建设或改造现有通航设施。进一步优化运输组织,改进船舶技术条件,推进节能减排。鼓励内河船舶使用液化天然气等清洁燃料。完善船舶污染防治标准,加强水上危险品运输监管、船舶溢油防治和污染物处理,严格控制船舶污染排放。确立公共交通在城市交通中的主体地位,加快新能源、清洁能源车辆在城市公共交通、出租运营和城市配送等方面的推广应用。
(七)科学组织项目实施。统筹规划,科学论证,突出重点,区分轻重缓急,有序推进项目实施,避免一哄而上。加快畅通长江黄金水道项目建设,优先实施消除铁路“卡脖子”和公路“断头路”、“瓶颈路段”工程。抓好铁路公路连接线建设,解决进港铁路、高等级公路“最后一公里”问题。加强过江通道研究论证,通道选址、过江方式(隧道或桥梁)和建设方案等均应满足通航、岸线利用、防洪等要求。
七、规划环评
(一)规划实施环境影响分析。本规划实施对环境的影响主要体现在资源占用、生态影响、污染排放和社会经济影响等四个方面。交通基础设施建设和运营会消耗土地和大量物资资源,并可能对局部地区地理生态环境产生影响。同时,运输装备运营和服务系统运行向周边环境排放废气、污水、噪声和固体废物等污染物,影响环境质量。规划期间,预计长江经济带将新增交通用地约50万公顷;新增能源消耗2600万吨标准煤,年均增速5%左右。
(二)规划实施环境影响评价。本规划与国家相关政策和发展战略规划保持一致,以建成横贯东西、沟通南北、通江达海、便捷高效的综合立体交通走廊为目标,发挥交通对长江经济带的重要引导和支撑作用。从与国家相关战略规划的协调性看,本规划较好地体现了与《全国主体功能区规划》、《国家新型城镇化规划(2014—2020年)》、《中华人民共和国国民经济和社会发展第十二个五年规划纲要》、《国家环境保护“十二五”规划》、《全国重要江河湖泊水功能区划(2011—2030年)》、《节能中长期专项规划》、《综合交通网中长期发展规划》、《中长期铁路网规划(2008年调整)》、《国家公路网规划(2013—2030年)》、《全国内河航道与港口布局规划》、《全国民用机场布局规划》以及沿江有关城市总体规划等的衔接。本规划提出的项目将在国家“十三五”时期有关建设规划中进一步落实,同时充分吸纳相关专项规划环评工作的成果,不突破相应环评结论,并将有关环评结论作为后续规划实施的依据。
(三)预防和降低环境不良影响的措施。优化交通运输结构,优先发展轨道交通、水路等资源节约型、环境友好型运输方式。鼓励轨道交通、公路等共用线位、桥位资源,减少土地占用。鼓励建设公用码头,提高岸线资源利用效率。发展先进适用的运输节能减排技术,采用新型节能的运输工具,推行更高的排放标准,鼓励使用清洁能源,逐步淘汰落后技术和高能耗、低效率的运输设备,提高铁路电气化水平,实施营运车船燃料排放消耗限制标准,推广清洁环保车辆。
积极开展生态环境恢复和污染治理。切实采取措施,防止水土流失,做好地形、地貌、生态环境恢复和土地复垦工作。合理设计项目线路走向和场站选址,避绕水源地、自然保护区、风景名胜等环境敏感区域,保护生态环境。注重景观修复,积极推动生态恢复工程和绿色通道建设,积极恢复和改善交通建设中遭破坏的生态环境和自然景观。大力推广采用环保新技术,促进废气、废水和固体废物的循环使用和综合利用。鼓励运输企业采用清洁生产工艺,加强交通运输领域工业“三废”和生活废物的资源化利用,积极开展烟气脱硫脱硝除尘、机动车尾气净化工作。
完善环境监控体系。严格执行《中华人民共和国环境保护法》和《中华人民共和国环境影响评价法》等法律法规,严格项目论证审核和土地、环保准入。规范管理制度和监测方法,强化建设项目全过程环境管理,建立完善、统一、高效的环境监控体系。
附图:1.长江经济带地理位置示意图
2.长江黄金水道布局示意图
3.长江经济带铁路网规划示意图
4.长江经济带国家高速公路网布局示意图
5.长江经济带机场规划示意图




