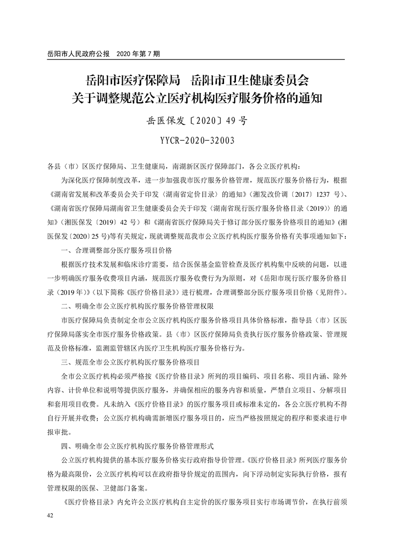
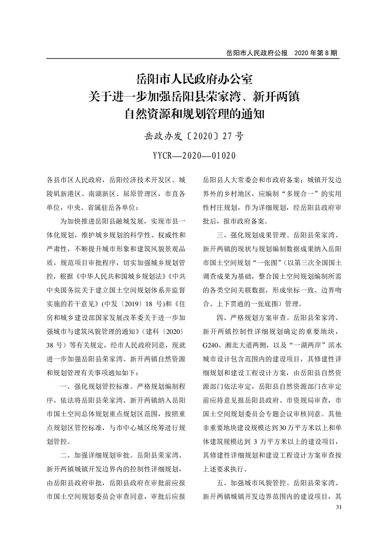
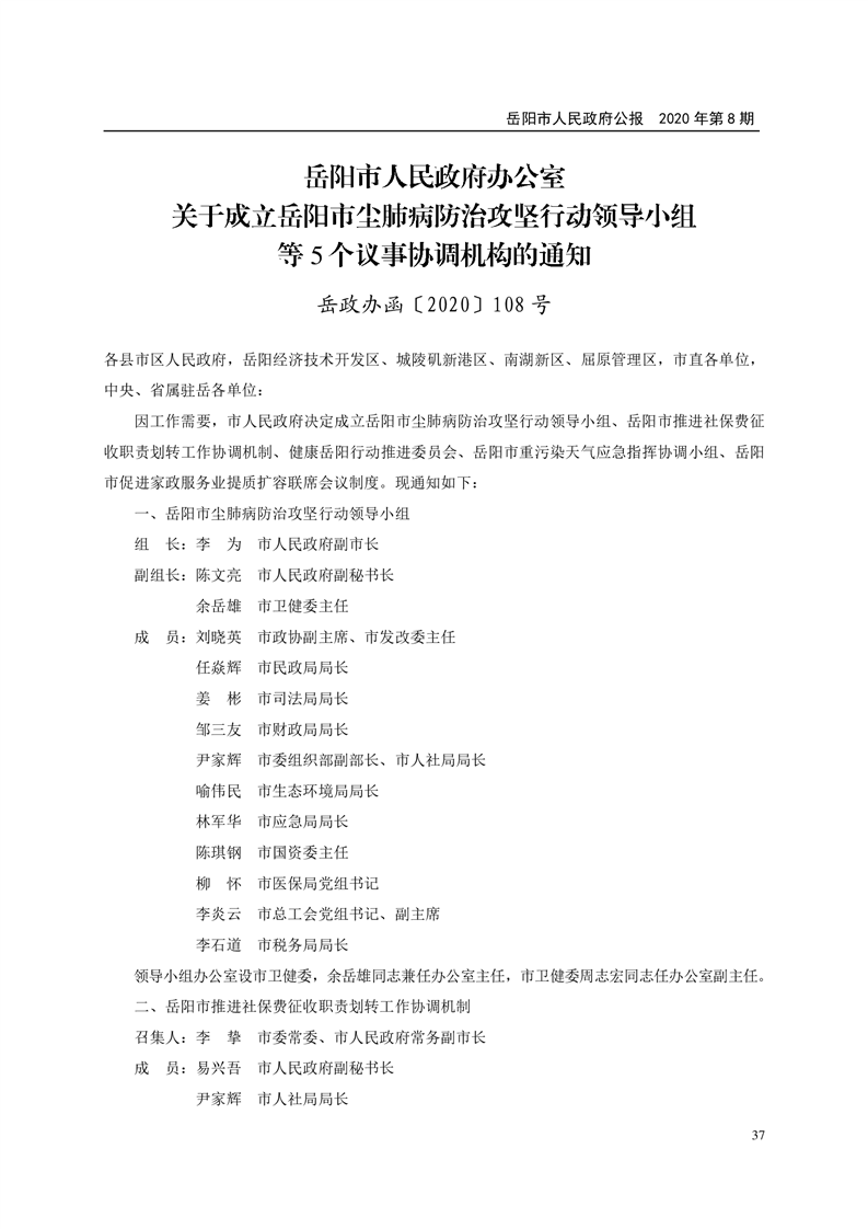
首页
>
专题专栏
>
岳阳市人民政府公报
岳阳市人民政府公报2020年第八期
来源:市政府办
2021-01-14
浏览量:
1
|
|
|
|
|