首页
>
专题专栏
>
岳阳市人民政府公报
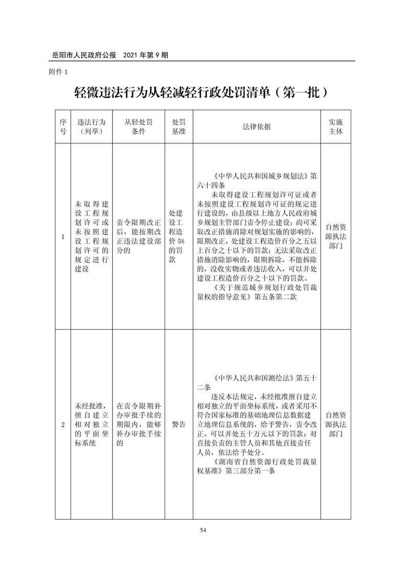
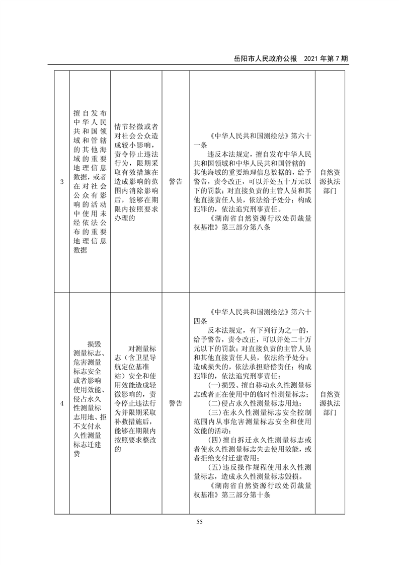
岳阳市人民政府公报2021年第九期
来源:市政府办
2022-01-07
浏览量:
1
|
|
|
|
|