首页
>
专题专栏
>
岳阳市人民政府公报
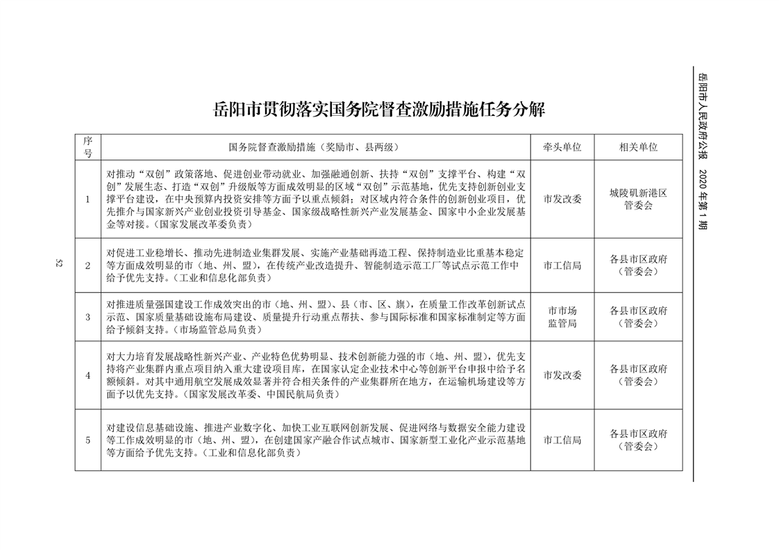
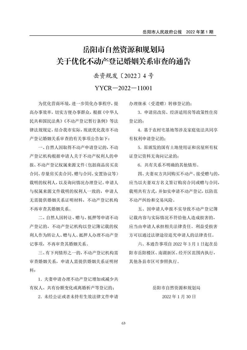
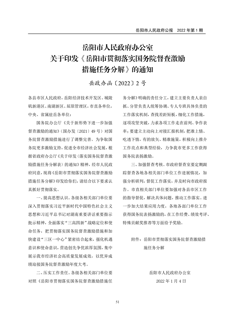
岳阳市人民政府公报2022年第1期
来源:市政府办
2022-03-23
浏览量:
1
|
|
|
|
|